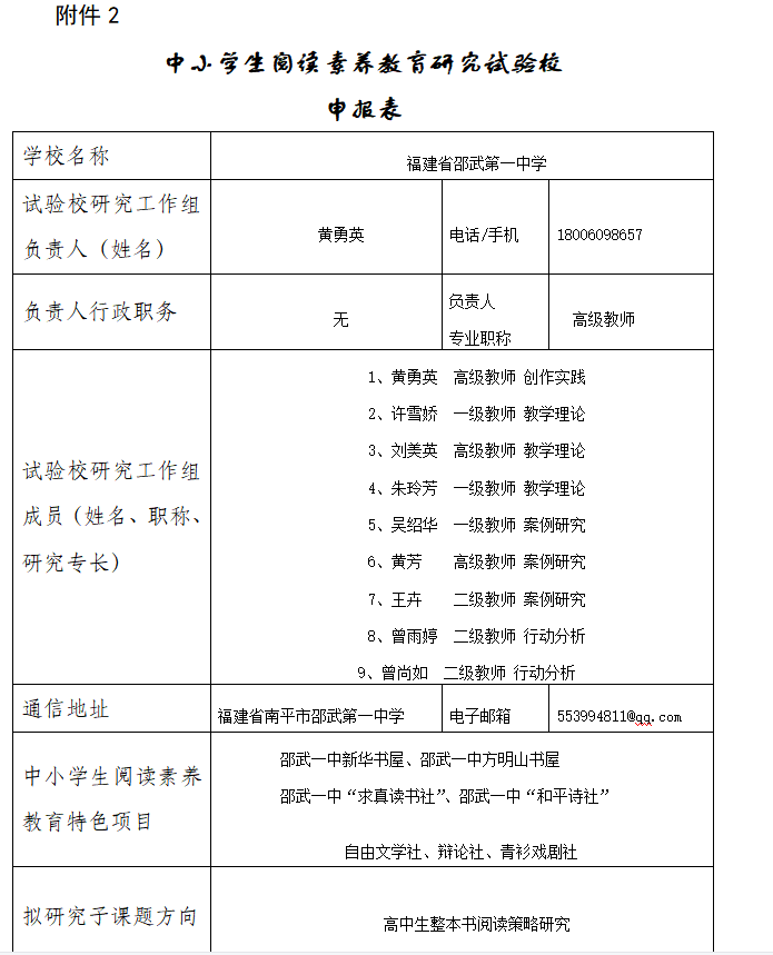
管理制度 教研动态 教师成长 教师论文 课题研究 高考研究 开放办学 省优质学科之窗 热烈祝贺吴萌校长主持的课题获国家级立项! 作者:全帆 来源:jys 日期:2021-10-02 人气:5969 热烈祝贺我校吴萌校长主持的课题《高中生整本书阅读策略研究》获教育部“中小学生阅读素养、人文素养及影视戏剧教育研究”课题项目子课题立项! 上一篇:打开一扇窗,看见一片天----邵武一中组织观摩2021年度省级教育 下一篇:热烈祝贺吴志坚老师主持的省级课题立项! 通知公告 更多 【瑞榴 • 公告】2026年福建省邵武... 【瑞榴 • 公告】2026年福建省邵武... 【瑞榴 • 公告】2026年邵武一中第... 【瑞榴 • 公告】2026年邵武一中自... 【瑞榴 • 公告】2026年福建省邵武... 【瑞榴 • 公告】2026年福建省邵武... 最新动态 更多 【瑞榴 • 社团活动】传承非遗文脉... 【瑞榴 • 优秀校友】情系母校 反... 【瑞榴 • 安全】筑牢安全防线,... 【瑞榴 • 团建】铭记千秋功勋,... 【瑞榴 • 社团活动】暖心相伴,... 【瑞榴 • 学生活动】千年傩舞进校... 【瑞榴 • 教研】研思共进,赋能课... 【瑞榴 • 党建】“党纪铸魂守初心... 【瑞榴 • 近视防控】瑞榴润心 守... 【瑞榴 • 安全】防毒护苗,青春无...